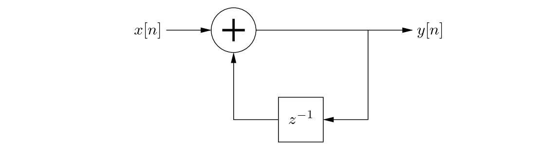
What happens if we use a previous filter output value to produce the filter's current output?
Figure 6:
A simple digital filter block diagram.
Consider the following input signals:
This system is a digital integrator.
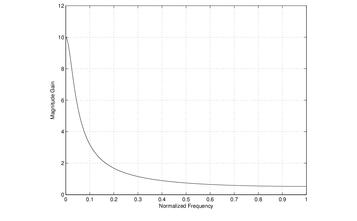
The filter's frequency response magnitude is shown in Fig. 7.
Figure 7:
Magnitude frequency response of simple feedback digital filter.
This filter is unstable, which is evident because the gain for a DC signal is infinite. When working with feedback, we must be careful to guarantee system stability.
Let's add a scalar coefficient to the system, as follows:
Figure 8:
A simple digital filter block diagram.
The new filter's frequency response magnitude, with , is shown in Fig. 9.
Figure 9:
Magnitude frequency response of “leaky integrator” filter.
This system, referred to as a “leaky integrator”, is stable at all frequencies as long as the feedback coefficient .